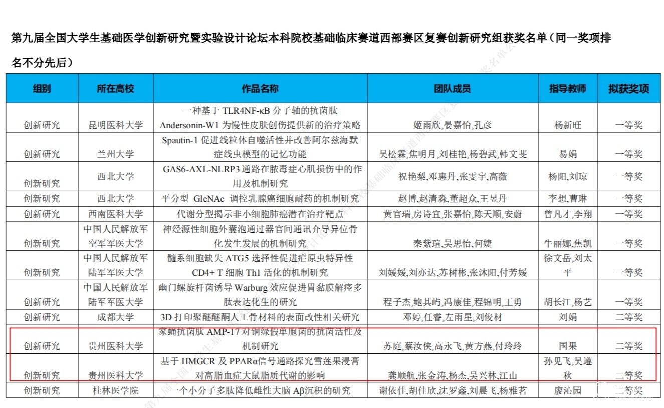
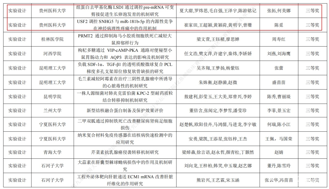
近日,由高等学校国家级实验教学示范中心联席会基础医学组主办、宁夏医科大学承办的第九届全国大学生基础医学创新研究暨实验设计论坛本科院校基础临床赛道西部赛区选拔赛在宁夏医科大学圆满结束。beat365教师、学生积极参与,赛前参赛团队和指导老师对参赛作品不断打磨与演练,赛中参赛团队表现优异,选送参赛的6项作品全部获奖。其中,家蝇抗菌肽AMP-17对铜绿假单胞菌的抗菌活性及机制研究(团队成员:苏庭,蔡汝侠,高永飞,黄方燕,付玲玲;指导教师:国果)和基于HMGCR及PPARα信号通路探究雪莲果浸膏对高脂血症大鼠脂质代谢的影响(团队成员:龚顺航,张金涛,杨杰,吴兴林,江山;指导教师:孙见飞,吴遵秋)荣获创新研究组别二等奖;基于皮质酮-炎性反应-线粒体网络探究急性高缺氧对抑郁症大鼠海马区影响及作用机制(团队成员:张广鹏,于嘉璐,冉璐,武庆中,彭勃;指导教师:钟曦,许志玲)荣获实验设计组别二等奖;组蛋白去甲基化酶LSD1通过调控pre-mRNA可变剪接促进生长卵泡发育的机制研究(团队成员:夏大甜,罗炜思,毛自强,王泽宇,陈游铭记;指导教师:张拓,何美娜)、USF2调控SNHG5与miR-181b-5p的内源性竞争在神经病理性疼痛中的作用机制(团队成员:崔家田,王超颖,黄颖荷,黄明宇,曾珊;指导教师:陈觅)和苗药“石吊兰”通过ROSNLRP3通路对COPD大鼠肺部炎性损伤的机制研究(团队成员:何建方,林文婷,杨向前,胡子怡,左艾榛;指导教师:肖鑫,曾佳)荣获实验设计组别三等奖。




据悉,全国大学生基础医学创新研究暨实验设计论坛是列入中国高等教育学会《2023全国普通高校大学生竞赛分析报告》竞赛目录的重要赛事。beat365能在比赛中取得优异的成绩,是学校大力支持与鼓励师生积极参加各种学科竞赛,激发学生的创新激情,不断在实践中学习、在实践中成长的结果。