近期,beat365官志忠教授研究团队在地方性氟中毒研究领域取得重要进展,研究论文“氟暴露加重地方性氟中毒地区糖尿病患者及链脲佐菌素诱导的2型糖尿病大鼠认知功能缺陷,其机制可能与聚(ADP核糖)聚合酶-1/P53通路过度激活有关”发表于国际环境科学知名杂志《Science of the Total Environment》(中科院一区、Top期刊、影响因子:9.8):Xiang J, Qi XL, Cao K, Ran LY, Zeng XX, Xiao X, Liao W, He WW, Hong W, He Y, Guan ZZ. Exposure to fluoride exacerbates the cognitive deficit of diabetic patients living in areas with endemic fluorosis, as well as of rats with type 2 diabetes induced by streptozotocin via a mechanism that may involve excessive activation of the poly(ADP ribose) polymerase-1/P53 pathway. Science of the Total Environment. 2024;912:169512. doi: 10.1016/j.scitotenv.2023.169512。

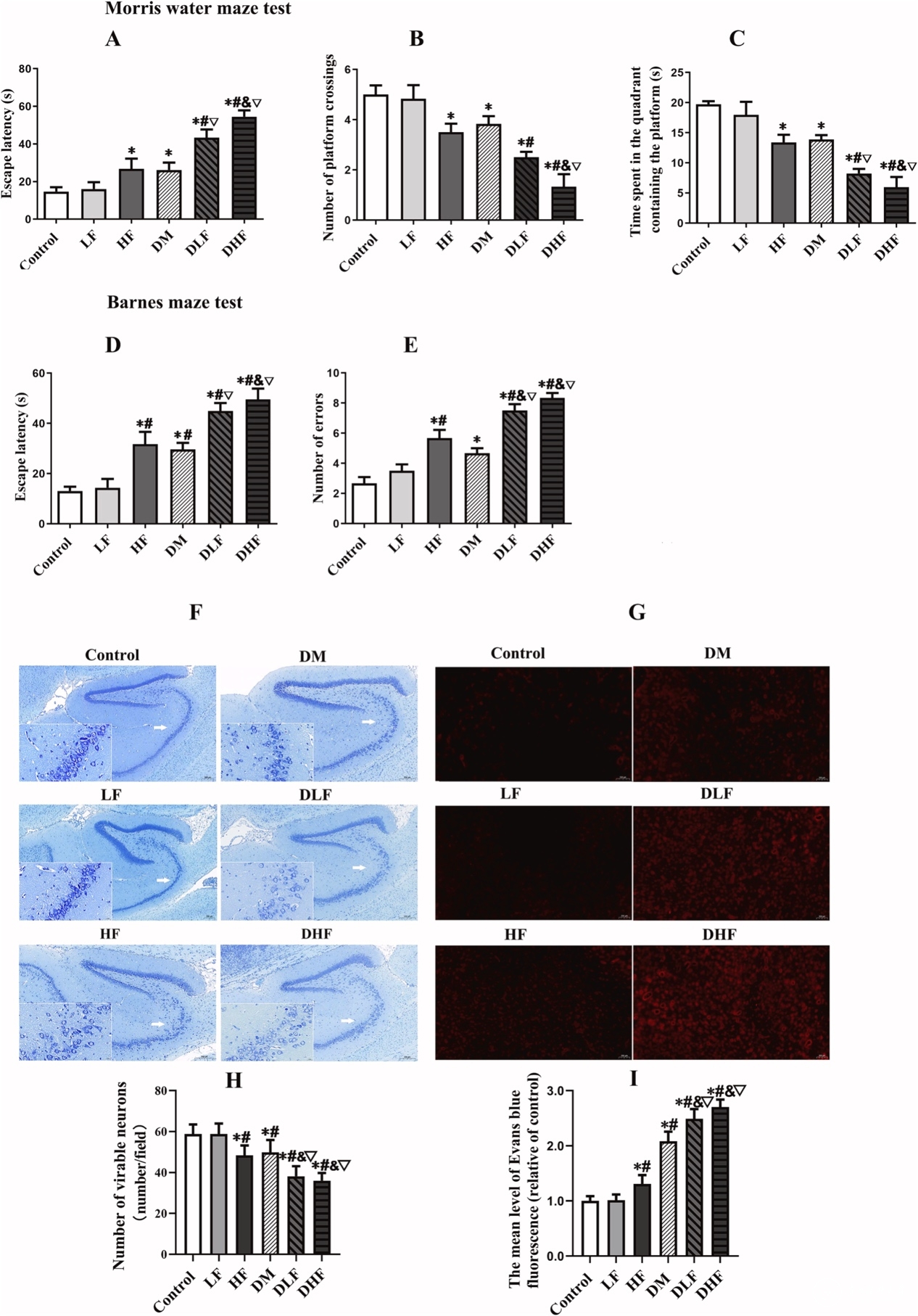
该研究结果显示,地方性氟中毒病区糖尿病患者认知功能障碍发生率明显高于非氟病区糖尿病患者。进一步的动物实验研究发现,糖尿病大鼠空腹血糖、胰岛素抵抗和血脑屏障通透性升高,空间学习记忆和脑组织神经元尼氏体数下降;在这些动物中,脑组织P53和PARP-1的表达和活性以及NAD+、PAR、ROS、8-OHdG、磷酸化组蛋白H2A的水平、AIF和凋亡含量等均升高;线粒体HK1、CS活性和膜电位降低。经葡萄糖处理的神经细胞表现出与糖尿病大鼠类同的生物化学及分子生物学变化。明显的是,氟暴露(甚至是不引起机体明显病理改变的小剂量氟)加重了糖尿病大鼠或高糖处理神经细胞的这些改变。机制性研究显示,PARP-1抑制或p53敲除减轻了氟暴露对高糖处理导致的这些异常改变。表明,氟暴露(尤其是小剂量氟)可引起糖尿病脑病的发生率增高,其发生机制可能与PARP-1/P53通路的过度激活有关。该研究首次在国际上表明了氟暴露对糖尿病脑病进展的影响,并揭示了氟诱导或加重糖尿病认知功能障碍的可能性发生机制。另外,该研究结果提供了当前氟暴露流行病学新发现,提示特别要注意长期小剂量氟暴露对机体的积累性损害。

地方性氟中毒地区糖尿病脑病发病率较高;低剂量氟暴露能加重糖尿病大鼠的空间学习记忆功能障碍,增加了大鼠脑内氧化应激损伤及DNA双链断裂,促进了线粒体氧化酶活性降低和细胞凋亡,其潜在机制可能涉及PARP-1/P53通路的过度激活。

观察现象—通过水迷宫及巴恩斯实验探索普通摄氟、未摄氟糖尿病与糖尿病摄氟大鼠的空间学习记忆水平,发现单独暴露于小剂量氟化物3个月的普通SD大鼠,其学习记忆能力并无明显改变,但是该剂量氟化物明显加重了糖尿病大鼠认知功能障碍的进展。通过尼氏染色及伊文思兰循环实验发现这些摄同剂量氟化物的糖尿病大鼠存在更严重的脑组织神经元及血脑屏障的损伤。说明糖尿病大鼠脑组织对氟化物毒性存在更高的敏感性,低剂量氟化物能加速加重糖尿病大鼠的认知功能障碍及脑损伤。

从现象观察到探索机制—通过细胞活力实验筛选对神经元细胞无明显毒性作用的低剂量氟化物,然后通过在不同条件下培养神经元细胞,发现在高糖孵育情况下,神经元对氟化物的毒性耐受力明显降低。通过ROS流式探针检测、免疫荧光及蛋白印迹发现,低剂量氟化物能明显促进高糖培养下神经元的氧化应激损伤伴随DNA双链断裂及PARP-1/P53通路活性过度激活。通过PARP-1抑制剂及P53敲低稳转株构建的反向验证,发现PARP-1/P53通路过度激活的抑制,能逆转上述神经元损伤水平,这可能与NAD+水平的回复有关。
该研究工作由beat365附属医院病理科及分子生物学重点实验室官志忠教授团队完成,该论文第一作者为beat365病理学专业博士生(已毕业留校)向洁,通讯作者为导师官志忠教授,研究经费由官志忠教授承担的国家自然科学基金委员会联合基金重大项目子课题资助。