beat365唯一官方网站前身为1938年建立的“国立贵阳医学院”,是当时全国最早直属国家教育部的9所高等医学院校之一,学校始终坚持“文化建校、质量立校、人才强校、科研兴校”的办学理念,恪守“诚於己、忠于群、敬往思来”的校训,秉承“大医精诚”的贵医精神,立足贵州,服务全国,面向世界,为建成特色鲜明、同类先进、国内一流的百年医科大学而努力奋斗。
新闻中心
日期:2022-08-19 来源:众望新闻 编辑:党委宣传部 刘慧 点击:
大学时光即将开启
贵医新生翩翩而来
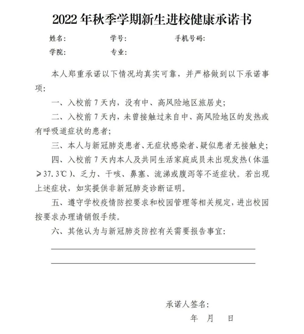
为保证新同学们健康、平安入校
根据防疫需要
新生入校时,需做好入校前7天体温监测
以及有、无中高风险疫情地区旅居史承诺
并如实填写健康承诺书
新生入校报到时需交给所在学院班级的辅导员
在沁芳湖畔
与求知与探索为伴
我们在夏末的杏林等你!
链接来源地址:https://site.gog.cn/650003/10632722394574498
上一篇:动静贵州(2022.08.21)贵州新闻联播丨王辰院士:通过“协和班”为贵州培养优秀医学人才
下一篇:贵州日报(2022.08.17)把“大思政”课堂搬到田间摆进现场 ——贵州大学生暑期“三下乡”活动扫描
版权所有 © beat·365(中国)-唯一官方网站版权声明隐私说明备案编号:黔ICP备19007765号-1 公网安备 52010302000012号