近期,beat365唯一官方网站生物与工程学院(健康医药现代产业学院)曾柱教授和郑强教授领衔的生物电子系统团队(B.E.S.T),在开发高性能凝胶基保形应变自供电触觉传感器方面取得了重要进展。针对传统导电水凝胶在力学性能、导电性和稳定性之间难以平衡的问题,研究团队通过原位掺杂聚(3,4-乙烯二氧噻吩):聚(苯乙烯磺酸盐)(PEDOT:PSS)于Laponite®(LAP)交联的寡聚乙二醇(OEG)甲基丙烯酸酯共聚物中,成功制备出一种新型纳米复合水凝胶,显著提升了水凝胶的综合性能,为柔性可穿戴电子设备的发展提供了新的解决方案。该研究已发表在《Nano Energy》期刊上,影响因子16.8。

传统导电水凝胶在实际应用中存在力学性能不足、导电性不稳定以及稳定性欠佳等问题,限制了其在柔性可穿戴电子设备中的应用。为克服这些挑战,研究团队采用了一种多物理交联策略,将PEDOT:PSS与LAP交联的OEG甲基丙烯酸酯共聚物相结合,制备出新型纳米复合水凝胶。

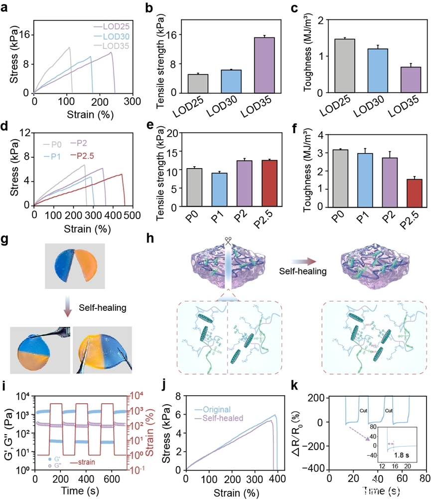
PLOD纳米复合水凝胶的制备及其在柔性可穿戴应变传感器和柔性电极中的应用
结果显示,与传统水凝胶相比,该材料的拉伸性能提升了450%,自修复效率达到95%。

PLOD纳米复合水凝胶的拉伸和自愈性能
研究团队还展示了这种新型水凝胶作为自供电应变传感器的实际应用,在手指和肘部弯曲角度检测、重复弯曲应变传感实验中表现出色,还能监测吞咽、皱眉等细微动作,适用于长期监测人体运动。这类设备在人体运动监测、人机交互等领域可能起到重要作用。

PLOD附着在人体表面进行运动检测
基于PLOD纳米复合导电水凝胶电极的摩擦电纳米发电机(TENG)在触觉传感方面也表现出色。在智能医疗应用中展现出潜力。

PLOD-TENG触觉传感阵列,能够精确识别目标位置信号。
该研究开发的PLOD纳米复合导电水凝胶,凭借其拉伸性、自修复性、组织粘附性、生物相容性和电机械性能,为柔性可穿戴设备的发展和应用提供了新的可能性,有望在人体运动监测、人机交互等领域发挥重要作用。
来源链接地址:https://share.eyesnews.cn/news/news-news_detail-news_id-11515116944654.html